Organisation de la politique de la sécurité routière
Qui fait quoi ?
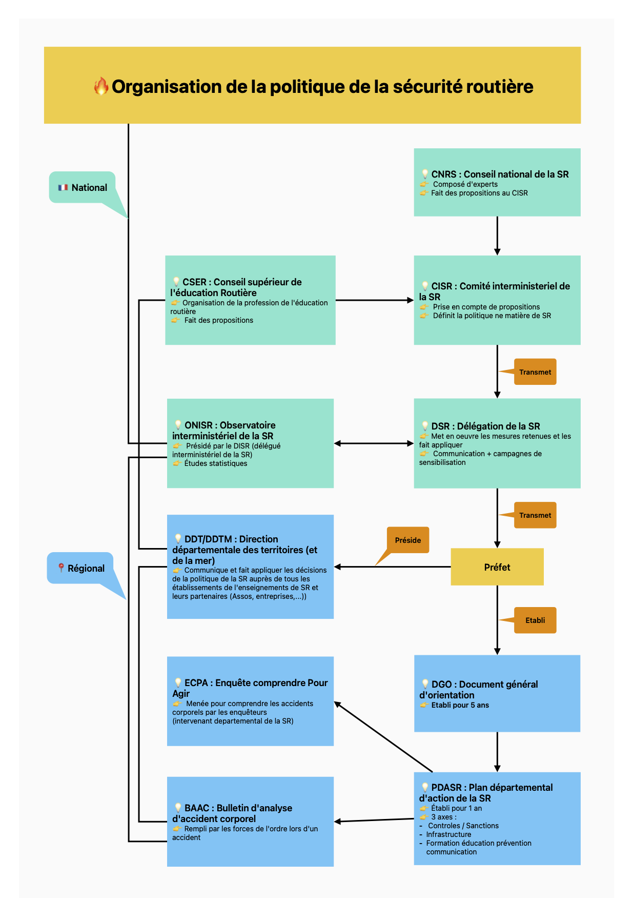
🔥 Organisation de la politique de la sécurité routière
🇫🇷 Niveau national
💡 CNRS : Conseil national de la sécurité routière
- Organe consultatif
- Composé d'experts, parlementaires, associations et institutions
- Fait des recommandations au gouvernement et au CISR
💡 CISR : Comité interministériel de la sécurité routière
- Présidé par le Premier ministre
- Définit la stratégie nationale
- Valide les mesures proposées (CNRS, DSR)
- Fixe les objectifs (ex : réduction de la mortalité)
💡 DSR : Délégation à la sécurité routière
- Dépend du ministère de l’Intérieur
- Met en œuvre la politique décidée par le CISR
- Coordonne les actions de prévention, contrôle, communication
- Élabore les référentiels (permis, formations)
- Gère les campagnes nationales
💡 ONISR : Observatoire national interministériel de la sécurité routière
- Service de la DSR
- Présidé par le Délégué interministériel (DISR)
- Analyse l’accidentologie et publie les chiffres officiels
- Exploite les données issues des BAAC
💡 CSER : Conseil supérieur de l’éducation routière
- Instance consultative pour la formation
- Réunit les acteurs de l’enseignement de la conduite
- Fait des propositions sur les diplômes, référentiels et agréments
📍 Niveau local (régional et départemental)
👮♂️ Préfet
- Coordonne la politique locale de SR
- Préside la commission départementale de la SR
💡 DDT / DDTM : Direction départementale des territoires (et de la mer)
- Met en œuvre la politique locale sous l'autorité du préfet
- Coordonne les partenaires : auto-écoles, associations, collectivités
- Anime les réseaux locaux
💡 IDSR : Intervenants départementaux de la sécurité routière
- Agents ou bénévoles de terrain
- Réalisent des actions de sensibilisation dans les écoles, entreprises, collectivités
💡 ECPA : Enquête Comprendre Pour Agir
- Analyse locale des accidents graves
- Réalisée par les IDSR ou enquêteurs formés
- Vise à adapter les actions de prévention
💡 PDASR : Plan départemental d'action de sécurité routière
- Plan d’action annuel défini par la préfecture
- 3 axes prioritaires :
- Contrôle / Sanctions
- Infrastructures
- Prévention / Formation / Communication
💡 BAAC : Bulletin d’analyse d’accident corporel
- Rédigé par les forces de l’ordre
- Pour chaque accident corporel
- Transmis à l’ONISR pour exploitation statistique
💡 DGO : Document général d’orientation
- Établi pour 5 ans
- Donne les grandes priorités SR d’un département ou d’une région
- Sert de cadre pour les PDASR successifs
Télécharger : Illustration 1 en PDF

Télécharger : Illustration 2 en PDF
